Files
watcher/doc/source/images/audit_state_machine.png
vmahe 8f87699910 Add diagrams to the architecture doc page
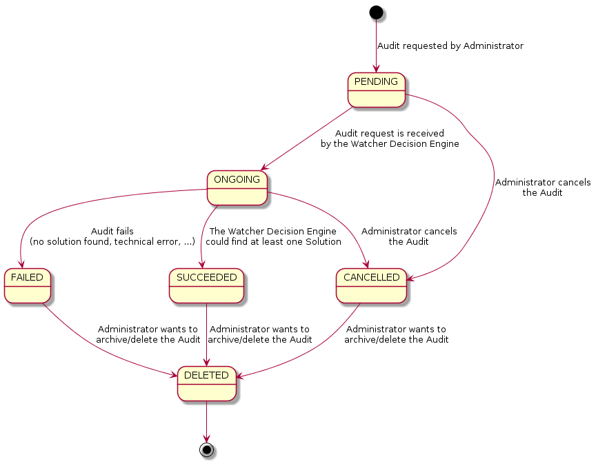
Added some data model diagrams, sequence diagrams and state machine
diagrams.
The state machine diagrams and sequence diagrams are built with
PlantUML whereas data model diagrams are built with Dia.
Also added some textual description with the sequence diagrams.

Change-Id: Iffbb47b0f2d12ce63eeaa1531a1bd1a790d69e79
Closes-Bug: #1531802
2016-01-20 07:23:03 +01:00

36 KiB
867x673px

/Arnike/watcher/raw/commit/1eb2b517ef9df23a9dda453ca3834eb66a22151e/doc/source/images/audit_state_machine.png