Files
watcher/doc/source/images/watcher_db_schema_diagram.png
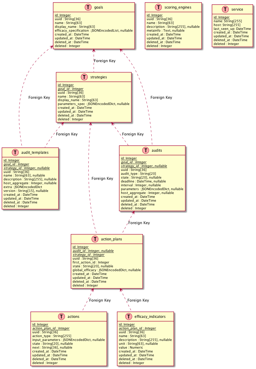
Alexander Chadin c34a1acbea Add service object to the watcher_db_schema
This patch set adds service object to the watcher_db_schema_diagram.txt
New watcher_db_schema_diagram.png is compiled and attached.

Partially-Implements: blueprint watcher-service-list
Change-Id: Ibaac9020b0cb9fb147259a8685a7a072216ff95d
2016-10-12 12:53:11 +00:00

89 KiB
864x1248px

/Arnike/watcher/raw/commit/26424ee670045fde34fb4fbd64f60c91fb6daa3a/doc/source/images/watcher_db_schema_diagram.png