Files
watcher/doc/source/images/action_plan_state_machine.png
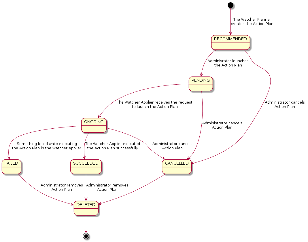
Antoine Cabot 8dfff0e8e6 Replace "Triggered" state by "Pending" state
This commit only applies to documentation, state name
must be updated in code accordingly.

Change-Id: I027fd55d968c12992d800de3657543be417c71b0
Related-Bug: #1548377
2016-02-22 17:33:41 +01:00

48 KiB
1069x841px

/Arnike/watcher/raw/commit/3b5ef15db6acdba705843e6ec2fcde74659cf238/doc/source/images/action_plan_state_machine.png