Files
watcher/doc/source/images/audit_state_machine.png
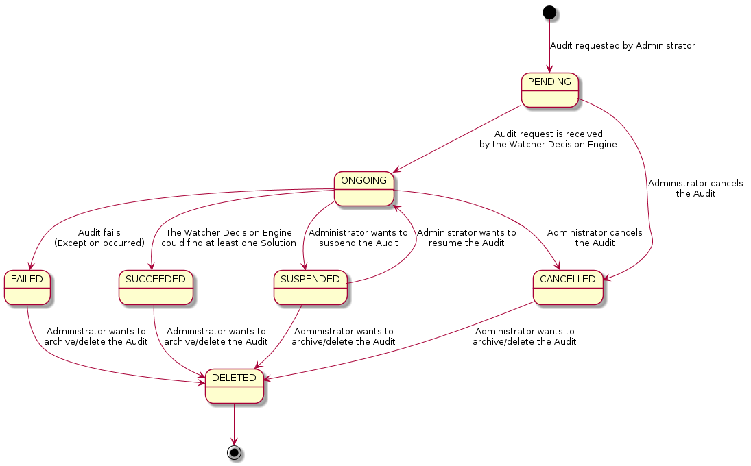
chenke eb48cee9ab Fix inappropriate description about the audit_state_machine.png
Audit will only failed if an exception occured.
The situation that no solution found will not cause audit failed.

Change-Id: Ib9c3c3505f31c14500926ec13aa865dc8f7aa310
2019-03-07 17:08:53 +08:00

46 KiB
1095x680px

/Arnike/watcher/raw/commit/408abaee4926cd0e48648a0226ff4274f3860e81/doc/source/images/audit_state_machine.png