Files
watcher/doc/source/images/watcher_db_schema_diagram.png
Vincent Françoise ed95d621f4 Removed deadline, version, extra & host_aggregate
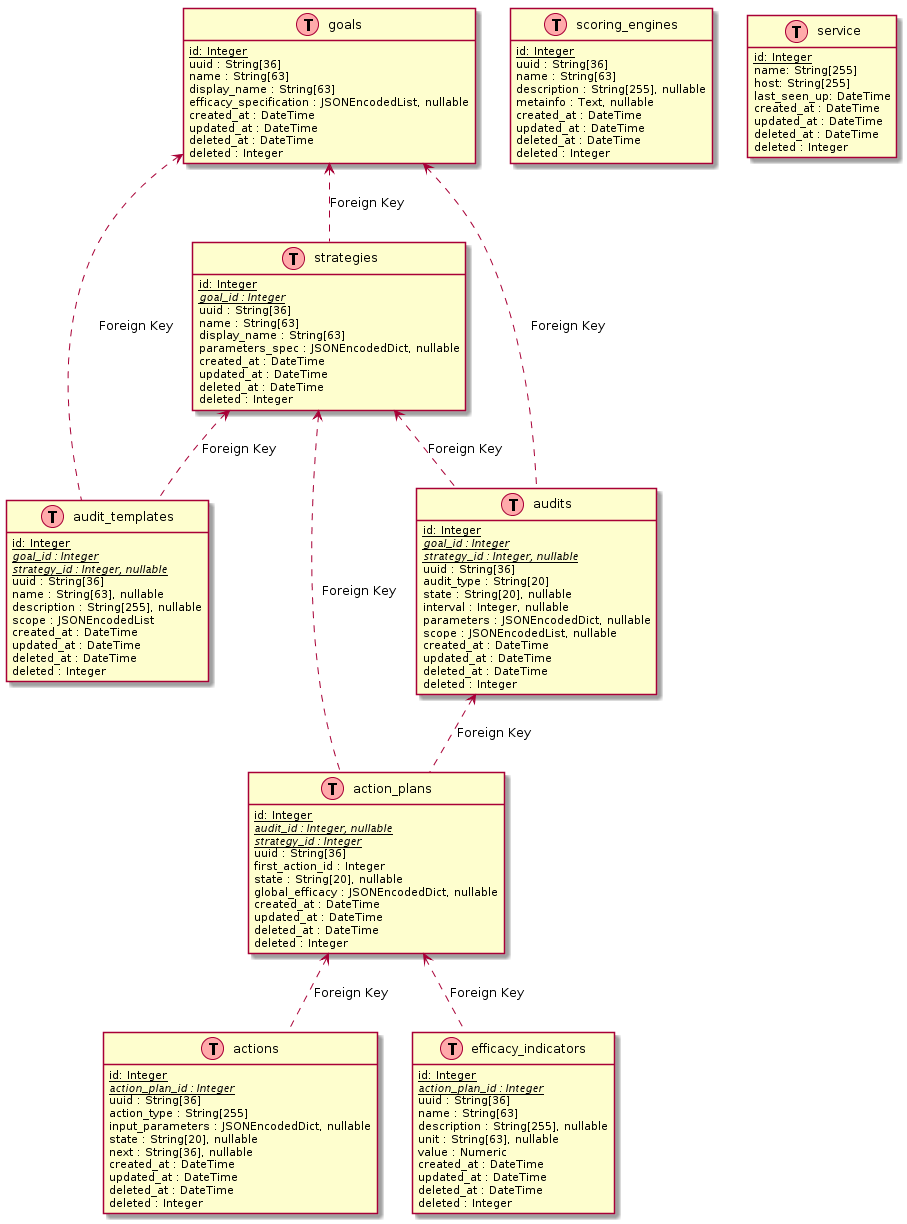
As we are about to version the Watcher objects, we need to make sure
that upcoming model/object modifications are additive in order to
avoid having to bump the major version of the API. Therefore,
this changeset removes 4 unused DB fields that were exposed in their
associated Watcher objects (i.e. AuditTemplate and Audit).

Change-Id: Ifb0783f21cd66db16b31e3c8e376fc9d6c07dea3
Partially-Implements: blueprint watcher-versioned-objects
2016-11-07 10:39:19 +01:00

72 KiB
907x1224px

/Arnike/watcher/raw/commit/63626d6fc3e9668c586bb172e036533d41570ecf/doc/source/images/watcher_db_schema_diagram.png