Files
watcher/doc/source/images/sequence_architecture_cdmc_sync.png
Vincent Françoise 4f8591cb02 Updated DE architecture doc + 'period' param
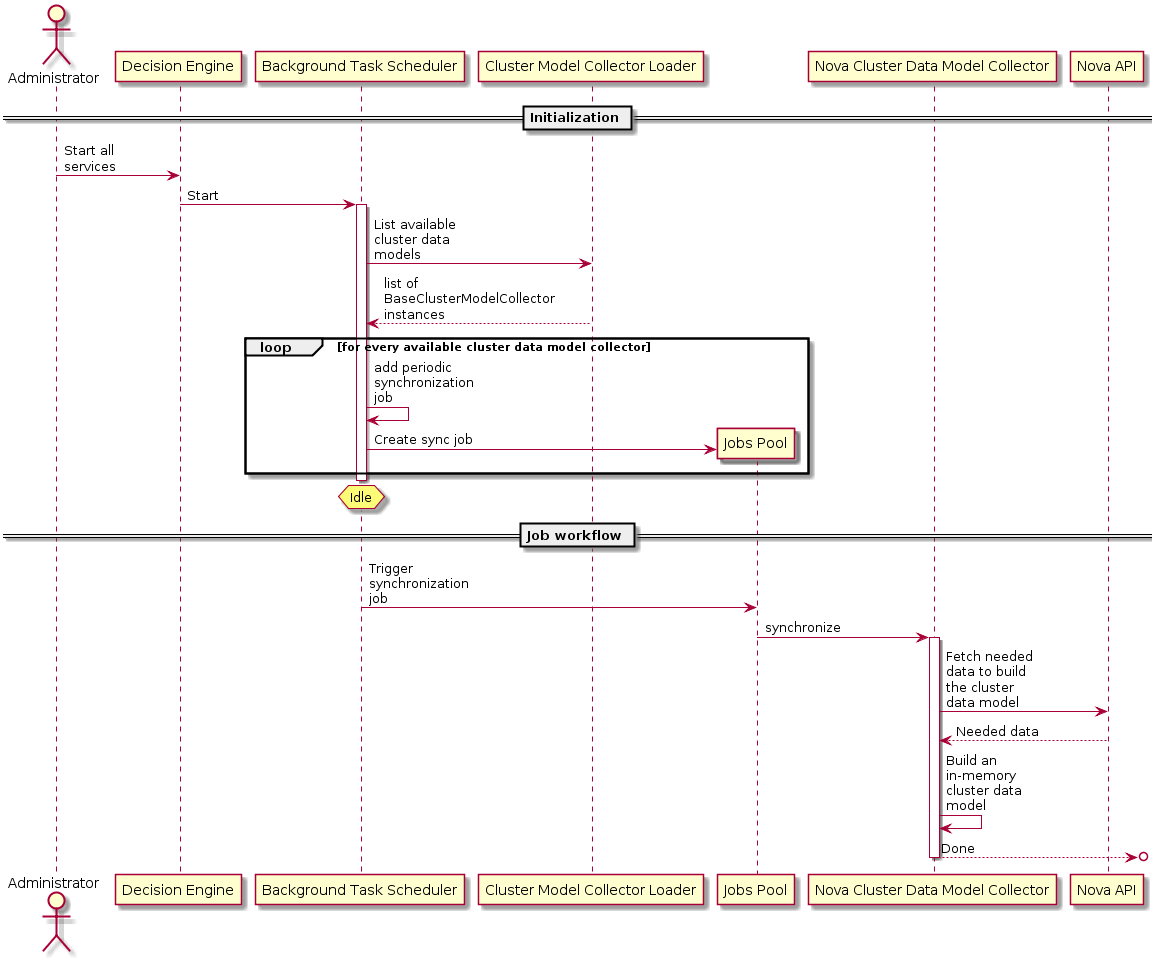
In this changeset, I updated the architecture documentation
about the Decision Engine by adding a new sequence diagram
outlining the CDM synchronization workflow.
I also explained the default 'period' parameter used in the
CDMC plugin.

Change-Id: I09790281ba9117e302ab8e66a887667929c6c261
Partially-Implements: blueprint cluster-model-objects-wrapper
2016-08-02 12:07:35 +02:00

46 KiB
1163x961px

/Arnike/watcher/raw/commit/7c9a8569184ed15b12514a3c6b8d4848ce10ec08/doc/source/images/sequence_architecture_cdmc_sync.png