Files
watcher/doc/source/images/action_plan_state_machine.png
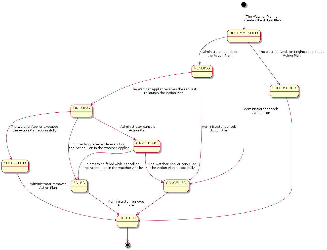
aditi 3043e57066 Update State diagram of Action Plan
This patch updates the state machine diagram for action plan, It
includes new state "cancelling" which is introduced by actionplan
cancel operation

Change-Id: I0af59f2164922c56d59fbad8018e2aecfef97098
2017-08-01 04:49:14 +00:00

76 KiB
1316x1008px

/Arnike/watcher/raw/commit/8e143ca8bf25e67b5f7d870f1f681d7c0039c4d7/doc/source/images/action_plan_state_machine.png