Files
watcher/doc/source/images/action_state_machine.png
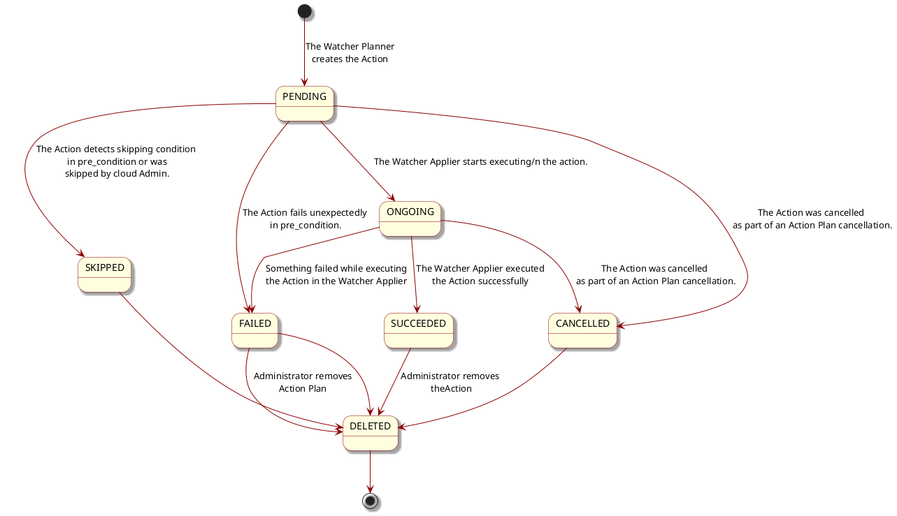
Alfredo Moralejo e06f1b0475 API changes for skipped actions: patch actions and status_message
This patch implements the changes in the API required for the
skipped action blueprint. It includes:

- New field `status_message` is visible in API get calls for Audits,
  ActionPlans and Audits.
- New Patch call is added to `/actions/{action_id}` which allows to
  manually move actions in PENDING state to SKIPPED for ActionPlans
  which have not been started.
- A new API microversion 1.5 is added for these changes.

It also adds requried tests and documentation.

Implements: blueprint add-skip-actions

Assisted-By: Cursor (claude-4-sonnet)

Change-Id: I71fb9af76085e5941a7fd3e9e4c89d6f3a3ada47
Signed-off-by: Alfredo Moralejo <amoralej@redhat.com>
2025-08-20 13:13:19 +02:00

75 KiB
1283x739px

/Arnike/watcher/raw/commit/9b1adaa7c75c998cef9d924e7c260f28c474eade/doc/source/images/action_state_machine.png