Files
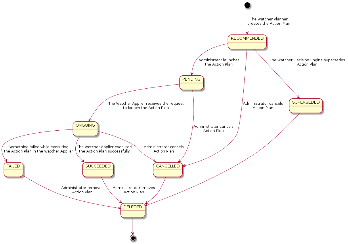
watcher/doc/source/image_src/plantuml/action_plan_state_machine.png
David TARDIVEL 59c5adc8ad Documentation update
Here is a new architecture diagram with some updates on the
glossary and on descriptions of architecture elements.
I also fix some warning logs.

Closes-Bug: #1657405
Change-Id: I442082d702fc8667e9397c090da51ca1ead5d86e
2017-01-25 13:10:56 +01:00

58 KiB
1210x848px

/Arnike/watcher/raw/commit/dddbb63633fb8aa243dbb77d79a6ed9cb1125bfb/doc/source/image_src/plantuml/action_plan_state_machine.png