Files
watcher/doc/source/images/audit_state_machine.png
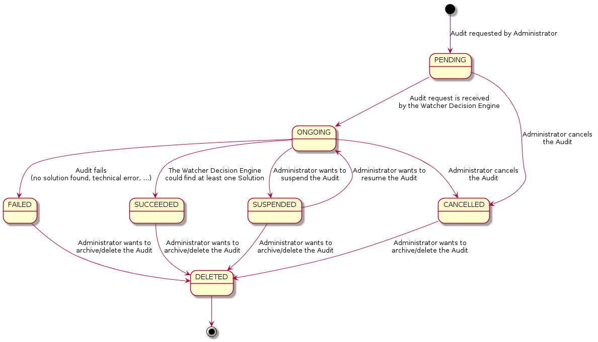
Hidekazu Nakamura c6845c0136 Added suspended audit state
New audit state SUSPENDED is added in this patch set. If audit
state with continuous mode is changed from ONGOING to SUSPENDED,
audit's job is removed and the audit is not executed.
If audit state changed from SUSPENDED to ONGOING in reverse,
audit is executed again periodically.

Change-Id: I32257f56a40c0352a7c24f3fb80ad95ec28dc614
Implements: blueprint suspended-audit-state
2017-04-11 20:50:24 +09:00

47 KiB
1188x681px

/Arnike/watcher/raw/commit/f55b9b127e31d5df18a713d604dca50cbb0727cd/doc/source/images/audit_state_machine.png